PSR-SCP- 24UC/ESAM4/2X1/1X2 - 2900525

Relé de seguridad para control de paro de emergencia y de puertas de seguridad hasta SIL 3 o categoría 4, PL e según EN ISO 13849, funcionamiento de dos canales, 2 circuitos de disparo, tensión nominal de entrada 24 V DC, borna de tornillo enchufable.

Image

None

A00042460

+
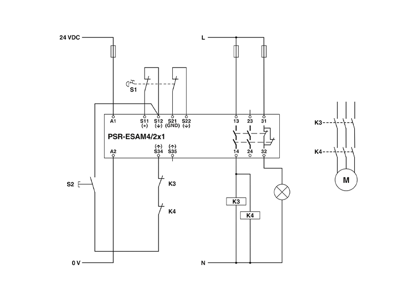
Image

None

Esquema de conjunto

+
Image

None

Monitorización de paro de emergencia de 2 canales

+