2702758 - GW DEVICE SERVER 1E/1DB9

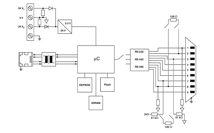
Servidor de dispositivos serie para la conversión de datos serie (RS-232/422/485) a datos Ethernet (RJ45). Compatible con los protocolos TCP y UDP. El software de redireccionamiento mediante puerto COM y los drivers de Windows se pueden descargar. Comprende una conexión RJ45 y una conexión D-SUB-9.

Image

None

A00034857

+
Image

None

None

+